コンプライアンス
| コンプライアンス研修 | 年に数回、役員及び管理職を対象に実施 |
|---|---|
| 不当要求防止責任者の選任 | 不当要求防止責任者講習受講 |
| 交通事故防止活動 | ●春・秋の交通安全運動啓発 ●飲酒運転絶滅の誓い ●セーフティロード103(土佐)参加 |
| 安全対策 | ●企業活動における関係省庁への各種届け出 ●各種安全教育・講習や安全パトロール(外部委託)の実施 |
(有)武政建設の役職員は、社会的責任を果たしつつ持続的な発展を遂げるために、この基本方針・行動指針に基づいて行動します。
令和5年1月1日 改正
BCP(事業継続計画)
| 防災訓練 | ●普通救命講習 ●消火訓練 ●机上訓練(初動訓練) ●情報伝達訓練 |
|---|---|
| 社内インフラ整備 | ●オフィス家具・備品等の固定や落下物対策 ●非常用電源設備の確保 ●防災用品の備蓄 ●情報漏洩・ウィルス対策としてUТM導入 ●データ・システムの対障害性対策として、ネットワーク機器の冗長化やクラウドの活用 |
地域活動
| 消防団協力事業所認定 | 消防団活動への協力 |
|---|---|
| 草刈り・道路清掃 | ●物部っ子を育てる会の活動協力 ●工事現場までの地元道路の清掃 |
| 地元イベント | 湖水祭・大川上様祭・火鎮祭寄付 |
地域活動の様子
環境対策
| グリーン購入法適合商品の購入 | 現場資材・事務用品等の購入 |
|---|---|
| カーボン・オフセット | 事業活動で排出されるCO2を高知県木質資源エネルギー活用事業による削減クレジットの購入 |
| 廃品回収 | PTA活動資金となるダンボールや空き缶の提供 |
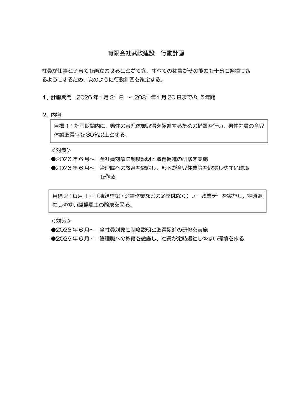
行動計画
社員が仕事と子育てを両立させることができ、すべての社員がその能力を十分に発揮できるようにするため、行動計画を策定しています。
(次世代育成支援対策推進法の行動計画 令和3年1月31日掲載)
(女性活躍推進法の行動計画 令和6年3月1日掲載)
SDGsへの取り組み
当社は、SDGsの達成に向けて、後述の取組を含む社内外に好循環を生み出す取組を推進し、PDCA(計画-実行-評価-改善)サイクルに沿った継続的な取組およびその改善を、ここに宣言します。









































